СПРУТКАМ 19
Новая версия ведущей отечественной CAD/CAM системы.
СПРУТКАМ 19 — это первая в России CAM-система, которая сделала шаг вперед к новому подходу проектирования техпроцесса обработки по 3D модели с AI-агентом. А также это новые возможности для 5-ти и 6-ти осевой обработки, развитие функционала аддитивной обработки, новая операция на основе API, новый NC Тюнер.
Ниже подробнее, что нового.
Чтобы получить консультацию или коммерческое предложение, заполните форму на этой странице

Каждый день СПРУТКАМ запускают для расчета траекторий на сотни тысяч деталей в год. Ваша продуктивность — наш главный приоритет, и в новой версии мы сделали систему еще удобнее.
Интерфейс мирового уровня
Новая главная страничка

Всё, что нужно для быстрого старта: проекты, которые сейчас в работе с удобным предпросмотром, библиотека примеров от нас и партнеров, быстрый доступ к проектам на личном компьютере.
Светлая и темная темы


Новые возможности автоматизации для современного производства
Контроль подачи в углах
Умная регулировка подачи в углах автоматически снижает скорость движения инструмента в зависимости от заданной пользователем геометрии. Плавное замедление продлевает срок службы инструмента и повышает качество обработанной поверхности.
Контроль точек касания для бочкообразных фрез
Новая опция для бочкообразных фрез точки контакта позволяет контролировать область контакта между инструментом и обрабатываемой поверхностью, автоматически меняя наклон инструмента от начального параметра до конечного. Доступно для операций 5D по поверхности и 5D стенки.
Обработка изнутри

Новая опция позволяет автоматически построить траекторию обработки внутренних поверхностей. Доступно для операций 5D по поверхности, ротационная послойная и операций нанесения покрытий.
Новые возможности для операции Неплоская печать
В новой версии операция «Неплоская печать» получила масштабное обновление, значительно расширяющее её возможности. Теперь поддерживается загрузка моделей в форматах IGES, STEP и других, что позволяет использовать 3D-поверхности для расчета траекторий. Добавили новую стратегию плоской печати. Добавили гибкую настройку начальной точки, которая обеспечивает равномерное распределение мест начала и окончания подачи материала и, как следствие, повышает качество поверхности.

Появилась возможность одновременной печати нескольких моделей на одной подложке с новыми параметрами сортировки, для повышения производительности. Добавили параметр «Ориентация инструмента», который поддерживает пять режимов, обеспечивая больше контроля над положением инструмента в момент печати.
Все эти изменения открывают новые возможности для аддитивного производства при печати сложной геометрии.
Новая операция для наплавки по кривым

Чистая наплавка — это операция, которая рассчитывает траекторию для аддитивной обработки путем прямого преобразования кривых в движения инструмента с заданными скоростями и заданными параметрами стратегии объединения. Операция не входит в дистрибутив и подключается через наш API. Главные отличия от операции Наплавка по кривой это возможность указать точку начала сразу для всех кривых и настроить порядок обхода, например, строго снизу вверх. Инструкция как установить и примеры проектов доступны по ссылке: https://gitverse.ru/spruttechnology/DirectCladdingOperation
NC Тюнер 2.0

Вместе с релизом 19 версии команда разработчиков закончила работать над обновлением для NC Тюнер. Дистрибутив программы доступен на сайте в разделе загрузки. Все подробности о функционале скоро на наших вебинарах в группе VK, на канале RUTUBE и на сайте.
Будущее в области CAD/CAM уже наступило
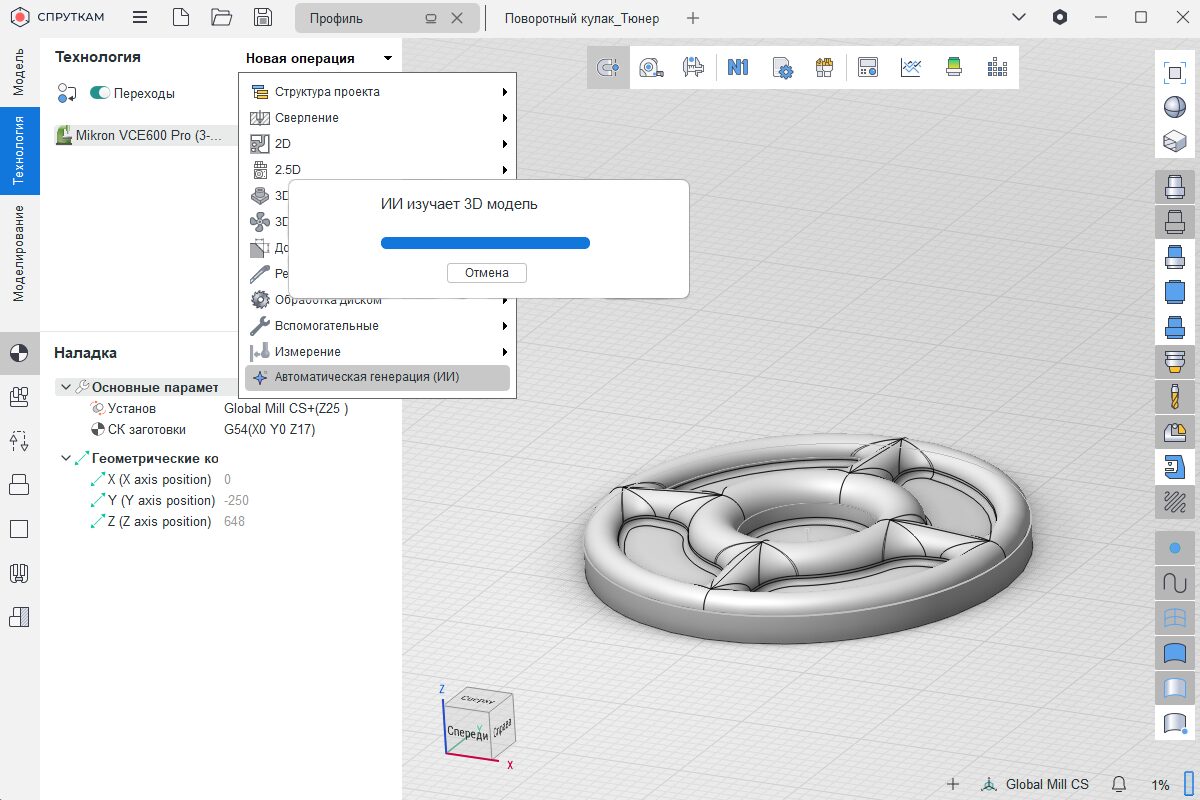
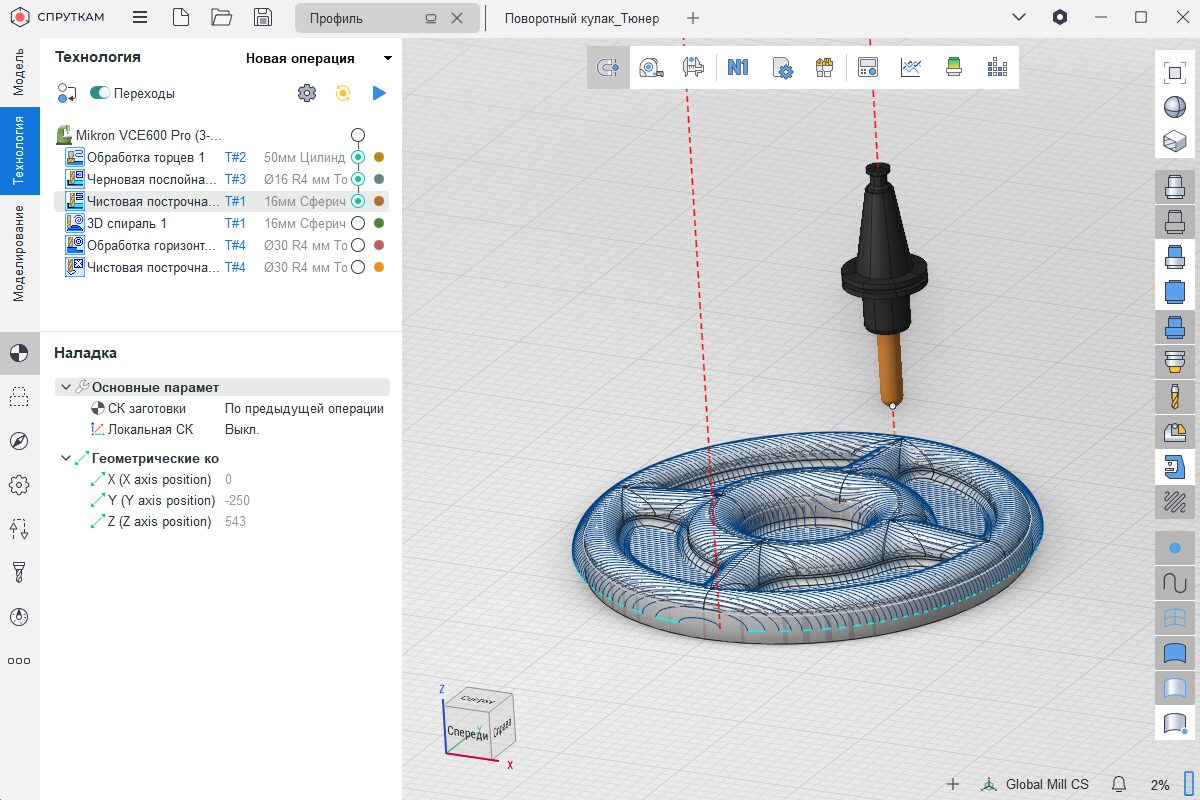
AI-агент для генерации списка операций по 3D модели


В СПРУТКАМ появился собственный ИИ для технологов, операторов и наладчиков. Это уникальная система, обученная на реальных проектах из библиотеки. AI-агент действует как помощник для технолога, предлагая оптимальные операции для загруженной 3D модели детали. При этом пользовательские 3D модели остаются в безопасности. На сервер отправляется только абстрактный вектор, не позволяющий восстановить исходную модель. ИИ работает на нашем собственном сервере и не требует от вас мощного компьютера. Опция включается в настройках «ИИ для генерации операций …» и в любой момент может быть выключена.
Мы в постоянном процессе обучения ИИ на проектах, которые нам передают наши партнеры. На данный момент система учитывает только 3D модель, в новых версиях планируется добавить анализ инструмента и параметров станка. Наш AI-агент ни в коем случае не заменяет технолога, его главная задача это лишь автоматизация рутинных действий.
Вебинар по СПРУТКАМ 19
01 октября провели вебинар по СПРУТКАМ 19 в нашей группе VK.
На вебинаре подробнее рассказали о всех новинках.







